Formula Student Autonomous Systems
The code for the main driverless system
Loading...
Searching...
No Matches
Classes
|
Namespaces
control_command.hpp File Reference
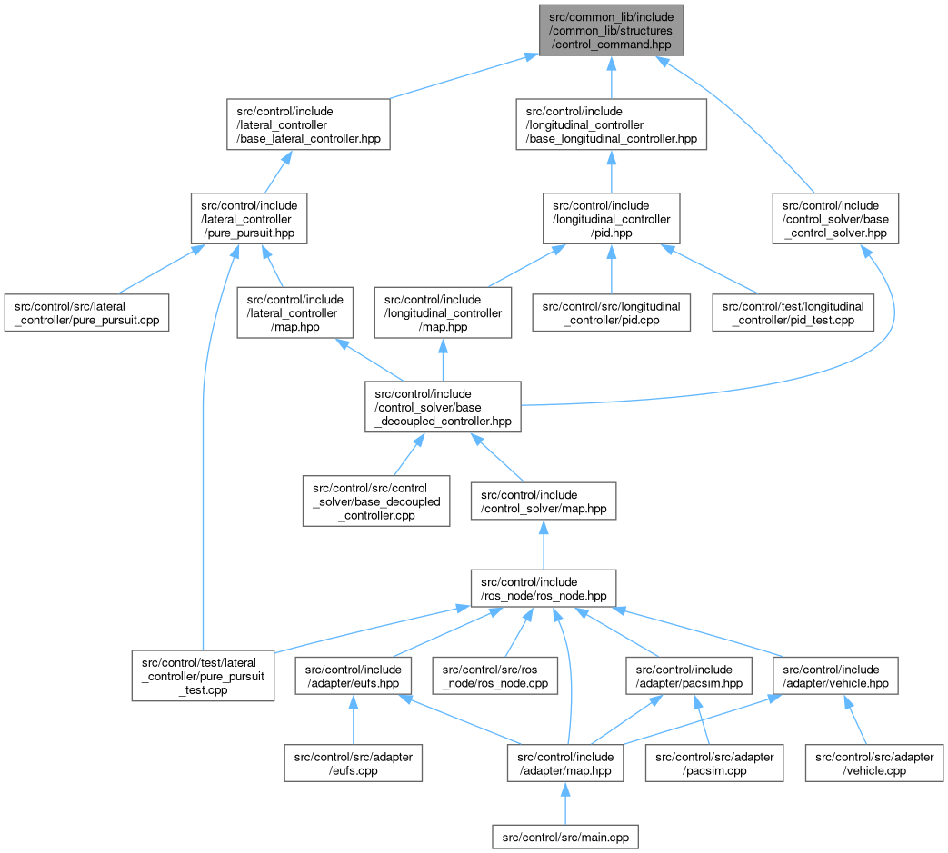
This graph shows which files directly or indirectly include this file:
Go to the source code of this file.
Classes
struct
common_lib::structures::ControlCommand
Namespaces
namespace
common_lib
namespace
common_lib::structures
src
common_lib
include
common_lib
structures
control_command.hpp
Generated by
1.9.8